文章摘要
微信一纸通知悄然改写停车场行业规则!当你还在扫码缴费时,巨头已悄然布下生态闭环的棋局。最新接口规范强制推行背后,是支付体系对停车场景的全面掌控——从查询到支付再到通知,每个环节都将被锁定在微信生态内。这不仅是技术升级,更是行业洗牌的开始。停车场服务商将面临怎样的命运?用户体验会如何演变?看懂这盘大棋的布局逻辑,才能预见下一个被重塑的行业会是谁。
— 此摘要由停车技术员AI分析文章内容生成
![图片[1]-终于还是开始了,停车场行业上游开始启动收割步伐。-停车技术员](https://blog.sdlinka.com/wp-content/uploads/2025/10/image-15-829x1024.webp)
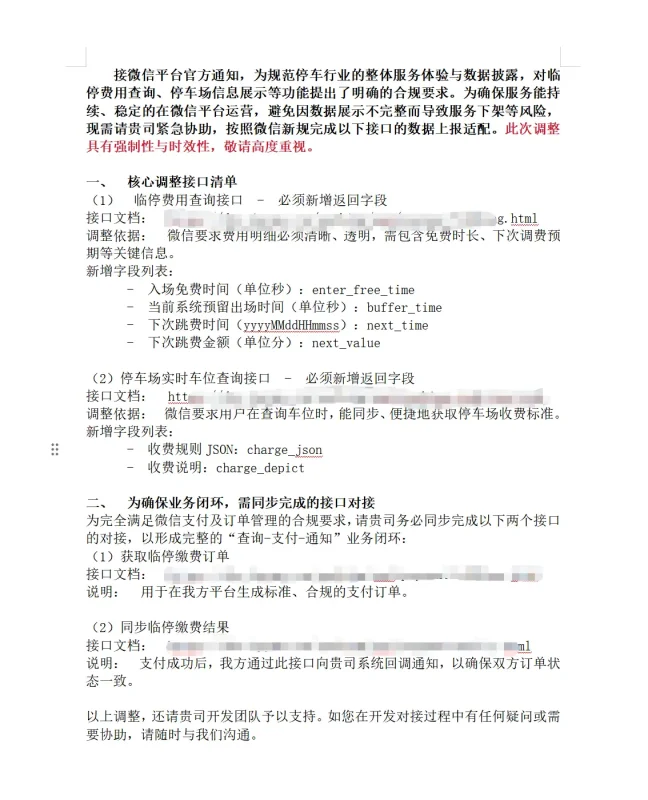
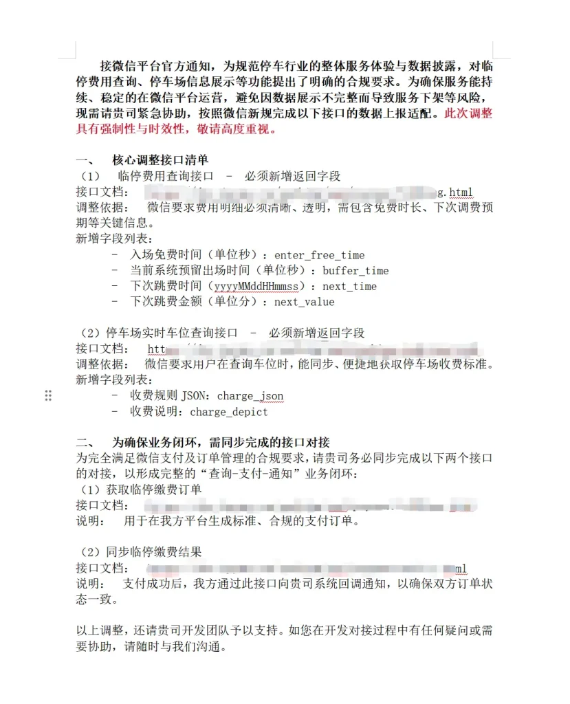
从以上通知及相关分析来看:微信通过强制接口调整,推动停车行业服务在其生态内的合规化与流程闭环(查询 – 支付 – 通知)。这一动作客观上强化了微信生态对停车场景的整合能力 —— 用户可更直接通过微信小程序、支付体系完成停车全流程。
请大家从以上内容努力思考,看到什么,欢迎留言!
不是我卖关子,是我不敢说。
THE END




















暂无评论内容